General Information
Specific Details:
『Energy』
- Starting Energy: 30
- Maximum Energy: 300
- Recovery Rate: 1 per 5 minutes.
- Using 1 [Event Boy] will fully recover energy.
- Using 1 [Event Boy Jr.] will recover 100 energy.
Event Availability:
- EST/EDT: 07/01 04:00 to 07/15/2015 02:00
- PST/PDT: 07/01 01:00 to 07/14/2015 23:00
- GMT: 07/01 08:00 to 07/15/2015 06:00
- AEST: 07/01 18:00 to 07/15/2015 16:00
Rewards List
**Higher rank ranges will receive all lower rank rewards in addition to their current rank reward.
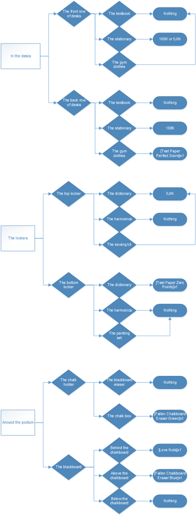
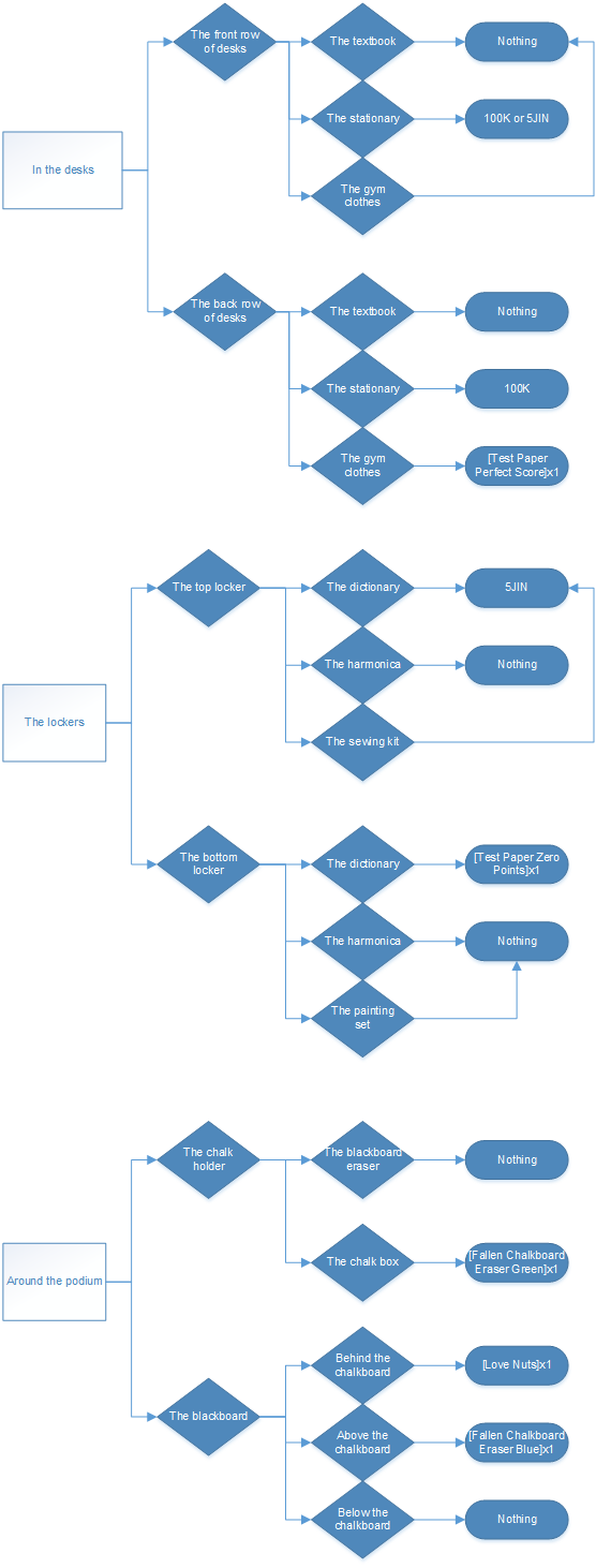
Stage Reactions
Stage 01 - Classroom: 1 Energy per 2 EP; 30 Energy to clear; 100K on clear
Stage 02 - Hallway: 2 Energy per 6 EP; ? to clear; 5JIN on clear
Stage 03 - Library: 3 Energy per 8 EP; ? Energy to clear; [Refreshing Chewing Gum 5]x1 on clear
Stage 04 - Gym: 5 Energy per 4 EP; ? Energy to clear; [Business Smile 5]x1 on clear
Stage 05 - Roof: 5 Energy per 6 EP; ? to clear; [Love Nuts]x2 on clear
Event Gacha(s)/Prize List
Prize List
Event Shop













































